还有20多天就要过春节了,每一个节点,都是互联网项目“收割”时候,一些项目所谓的崩盘是假,有的是骗子拿着被害人的钱分赃狂欢去了。
这是2023年年底缅甸老街的一个诈骗集团在某个“国家项目”卷款关网跑路以后狂欢的场景,一些被骗的国人,当时还幻想该项目能兑现,把债务还清..........
至于这个诈骗集团后来被打掉没有?利箭小编没法查证(以官方公布为准)。
给大家看这视频的目的是提醒大家:你参与的一些“中国梦项目”、“国家项目”、“国家平台”可能就是境外诈骗集团开的盘子。
1、圆梦钱包APP
圆梦钱包APP是网站搭建在境外的民族资产解冻类诈骗项目,该项目谎称是“国家项目”,推广模式涉嫌传销活动,“红利兑付工程”项目是诈骗洗钱的杀猪盘。

1月23日到1月29日,也就是这几天,正在疯狂骗取被害人的钞票,群里面宣传“发放红利在按节奏推进......”,这是骗子谎言,目的是让大家放心交钱入坑才是真!
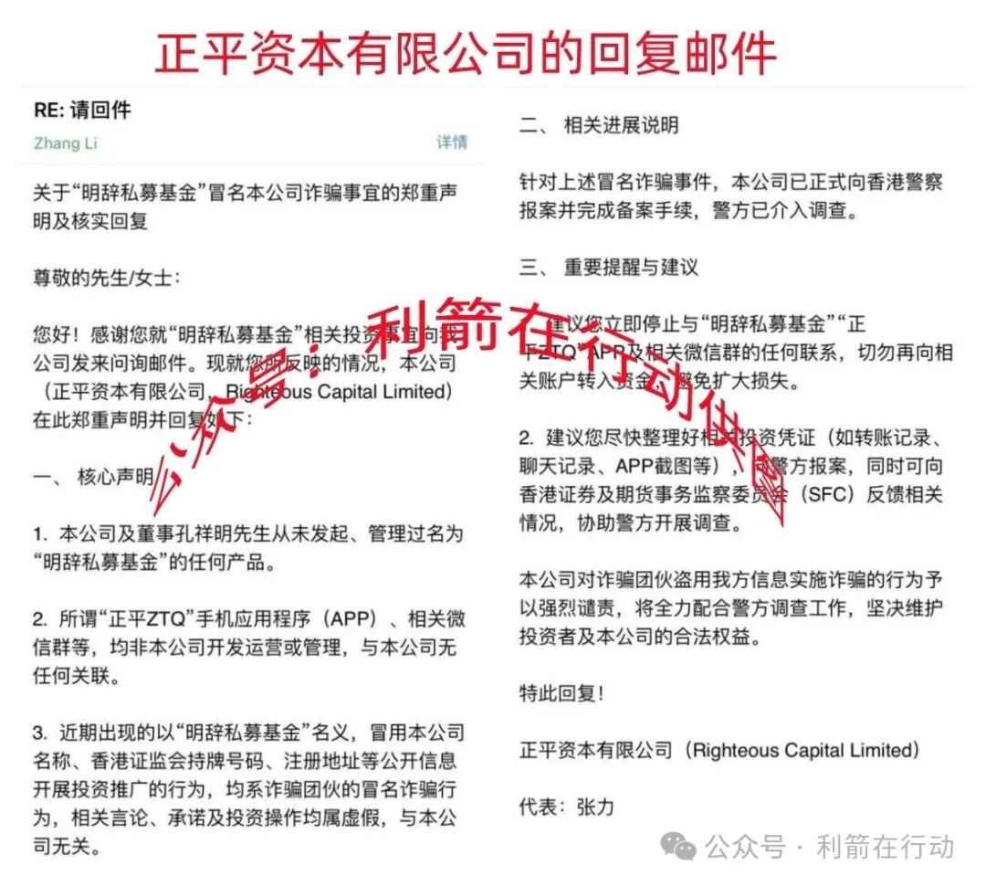
2、假冒的正平ZTQ,正平智投(明辞私募)
有人向正平资本发了邮件反馈,得到了正平资本回复。

正平资本在12月22日发了打假声明声明以后,假冒该公司的诈骗群里面,骗子贼喊捉贼,以正平资本的身份忽悠不明真相的被害人。

虽然这个套牌的资金盘跑路了,这里要给被害人提个醒:没有报案的要赶紧报案,这种骗局是不会轻易消失的,按照同类型骗局套路,还会换个名称出来继续骗钱,因此大家见到这种项目,一定要远离,千万不能去交钱。
3、央数钱包APP
应用商店里面没有央数钱包APP,都是通过来路不明的链接下载注册,系非法软件。
几年来,网络中出现了许多个“央数钱包”APP,都是打着“国家项目”旗号的民族资产解冻类诈骗项目。
到今天为止,网络中还有“央数钱包”在行骗,谎称注册就给280万元,每天签到还给1万元,交3万元的“担保费”,就发几百万元给参与者们,这些全是假的!
至于央数钱包APP中的“央数钱包兑现卡”、“股权释放”、“百亿补贴”等等项目,都是诈骗道具

4、中国人民钱包 APP
应用商店里面没有中国人民钱包 APP,参与者都是通过来路不明的链接下载注册,系非法软件。目前网络中正在火爆的进行诈骗,请大家提高警惕!
5、稀土稳定币APP
稀土稳定币APP是诈骗洗钱的虚假项目,中国稀土集团与蚂蚁集团都发了打假声明。
6、数字钱包APP
数字钱包APP都是通过来路不明的链接下载注册,系非法软件。目前参与者们正在充值,想领“扶贫款”?这是典型的民族资产解冻类诈骗项目。
7、中数汇财APP
曾经信誓旦旦要给参与者发放几百万上千万元的中数汇财没有给大家兑现,现在又要让被害人购买虚假的基金,那收款账户全是来路不明的个人账户,这是诈骗洗钱的虚假项目,已经被骗的人赶紧报案吧。
8、聚币交易所
聚币交易所谎称买壳在香港上市,充值1000U就成为会员.............这个诈骗洗钱的资金盘骗走了无数人的钞票,也是我国打击的虚拟币交易与炒作,远离才是上策!
9、智农服务APP
兴农兴邦APP之后是农业服务APP,现在是智农服务APP。
据粉丝讲述:2个多月前农业服务APP谎称是遭黑客攻击,数据被盗,造成紊乱,关闭了三个多月,现在又开网了,升级了,更名智农服务平台。老会员数据恢复必须交698元激活账户而且要推广5个人激活账户才让你看到所恢复的老数据(原来的资产)。
因为太多的会员没法推广,所投资的浅一分没回来,平台就让没能力推广的会员自己购买复利产品528一份,另外再购买一份2688的产品,才可以看得到数据恢复和办智农卡..........
利箭小编提醒:这是诈骗项目
10、虚构的数字人民币国债版、数字人民币试点版、数字人民币国际版APP、数字人民币资产版APP、数字人民币提现版APP、数字人民币福利版APP等诈骗项目
网络中出现的各种虚构的数字人民币APP都是通过来路不明的链接下载注册,大部分是病毒软件,网站搭建在境外,非法收集参与者身份信息后进行精准诈骗,不少人被骗的苦不堪言,识破这种骗局很简单,还在交钱的人是不是该去银行里面咨询一下真假?!
11、大事业(原168特殊行业大系统)
几年前出现的“168特殊行业大系统”(简称:168大系统)谎称是“国家项目”,只要交身份信息,交168元钱,就可以领到380万元?
2024年1月9日公安部公布的78个民族资产解冻类诈骗项目中第78个便是168特殊行业大系统。

该项目被定性是诈骗项目以后,为了逃避网络舆情,168大系统改名为“大事业”继续行骗,不少人“扫码走通道”想获得“国家发钱”。
7年来,不少人扫码无数,谎称“扫码有股权”,“审核通过”就能获得“国家红利”,三代有用不完的“福利”.......,该项目还忽悠老年人学习电脑打字,谎称合格以后,就能成为“公务员”拿到工资,却从来没有兑现过,一些人犹豫了,不想继续下去了。
整整7年的时间啊,不跟吧,又担心这是真的,错失机会,跟吧,又担心是骗局不兑现,骑虎难下,心中徘徊.............
利箭小编提醒:要兑现的早就兑现了,这是为人做嫁衣,帮助发码人挣推荐奖的虚假项目,是永远不会兑现的民族资产解冻类诈骗项目,赶紧收手,赶紧报案吧!
12、终谷集团(原仁礼集团)
首先提醒还在相信“终谷集团”(原仁礼集团)的参与者们:我国没有终谷集团这家公司,这是“仁礼集团”变化而来的民族资产解冻类诈骗项目,没有“扫码走通道”就能获得“国家红利”、“国家扶贫款”、“国家发钱”的好事情!每天的签到都是牢牢锁定被害人不流失,每天打通30个“通道”是谎言,官方从来就没有发布过这种消息,都是骗子在群里面,直播间发出来的虚假信息。这个套路与168大系统有类似,请大家赶紧收手,别浪费了人生宝贵的光阴!
春节离我们越来越近了,把准备在项目中交的钱在过节的时候,作为红包发给晚辈与长辈多好啊!
参与互联网项目的结局:浪费时间还赔钱,只能越来越难.........
昊天评盘界:兴红资管又叫乾合鼎这个股票资金盘骗局昊天也是预警了几次了,项目本身就是个杀猪盘,让参与者通过充值虚拟币“投资”进行群里股票跟单诈骗,这几天平台随意封会员账号进行大量单割,只要你去提现,系统就把能提现的资金弄成“复利投资”,让被骗人无法提现,还有个比较奇葩的封号理由:团队长带人去做别的项目...
关于“优科创”项目,后台已经很多人咨询,发来相关资料,特别是印刷的说明书,让小编想起刚退出江湖的“新利众”盘子,当时可是在餐桌上人手一份,吃完这顿饭,如果不成几单,团长都不好意思找项目方报销。这类项目通过慈善公益手法,潜移默化进入下面城市,某些不熟悉的地方人员以为真是慈善,让很多人无形被PUA,最后...
兄弟们,震哥又来敲黑板了!澳门辉煌火炬联盟这个资金盘彻底玩脱了,操盘手李逸川卷走上亿资金,现在11万会员都被当韭菜割惨了!最新骚操作是这伙人居然冒充”广东优歌律师事务所”来投诉反诈文章,笑死,正经律所怎么可能接这种脏活?明显是水军盗用资料搞事情!大家赶紧报警,别让这群骗子继续嚣张。震哥收到好多受害者...
现实社会中每个圈总有那么几个“伪军”,反诈圈子也是一样。国内每天看到的资金盘,除了集中在各种“首码”网站上,还有个特殊群体,那就是长期在项目圈子混的“团队长”;他们的任务,一是提前介入成为盘子代理,做金字塔的顶尖去发展队伍,因为有拓展队伍的扶持金,相当于拿到折扣,俗称薅羊毛。二是发展下线有人头费的佣...
各位老铁,震哥今天要给大家扒一扒这个CRRC项目。说实话,看到这种碰瓷中国中车的资金盘还在蹦跶,震哥真是又气又急!这项目方确实有点东西,能撑这么久还没跑路。他们搞的那套”每天付息、到期返本”的把戏,听着就让人心动。8000块投55天能赚3520?银行一年利息都不到100块,这对比太刺激了!但震哥得说...
做投资的,如果不关注学习金融,你将会永远是亏钱,因为你赚钱的速度很难赶上资本运作的速度。大家好我是大表哥,熟悉各种资金盘的套路,希望我的分享能对你投资起到帮助。资金盘能让人暴富,同样也能让人倾家荡产,市场二八定律不变,有人赚肯定有人亏,而且亏得永远大于赚的。随着骗局的发展,目前已从传统的资金盘转化为...